← Back to Roti Proa II Overview
Contents
- Electrical System Overview
- Cable Sizing and Safety Analysis
- Components
- Circuit Configuration
- Operating Point
- Sweep: Throttle vs Electrical Response
- Sweep: Panel Power vs Electrical Response
- Voyage Simulation
Electrical System Overview
Overall Electrical System Layout
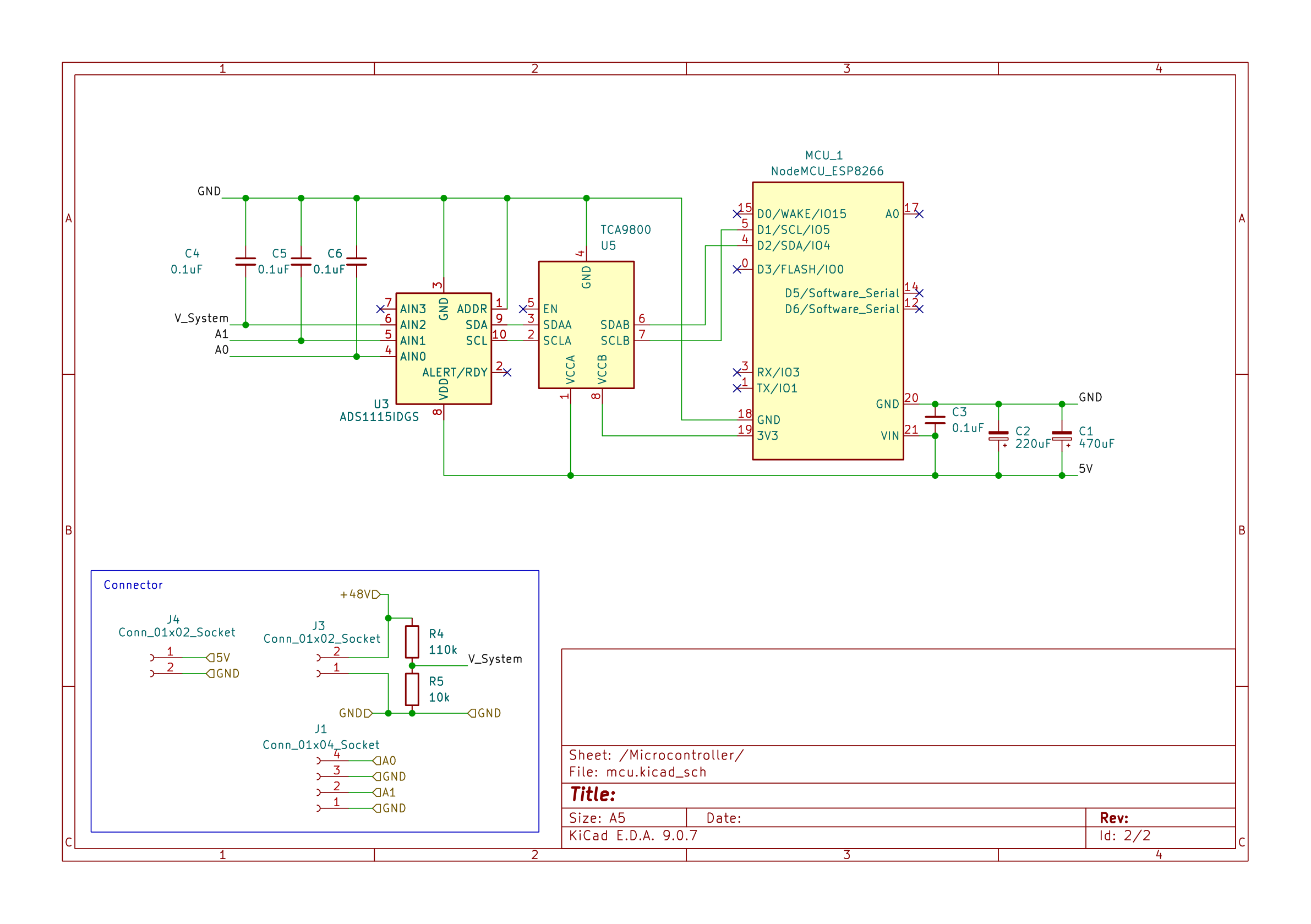
Microcontroller Unit for Sensor Reading
Note on Schematic Diagrams: Will be replaced by a paramatised drawing using SchemDraw in the future
Cable Sizing and Safety Analysis
Proper cable gauge selection is critical for electrical safety on a marine vessel. Using electrical simulation allows us to determine the appropriate wire gauges for different sections of the electrical system by analyzing current flow, voltage drop, and thermal characteristics under various operating conditions.
Why Simulation Matters
-
Current Capacity: Each cable section must handle the maximum expected current without overheating. The simulation sweeps (throttle and panel power) reveal peak current values at different points in the circuit, allowing us to select cables rated for worst-case scenarios with appropriate safety margins.
-
Voltage Drop: Excessive voltage drop across long cable runs reduces system efficiency and can cause equipment malfunction. By simulating the full circuit, we can identify runs where voltage drop exceeds acceptable limits and upsize cables accordingly.
-
Fault Current Analysis: The simulation helps estimate short-circuit currents, which informs fuse and circuit breaker selection to protect both cables and equipment.
-
Marine Environment Considerations: Cables on vessels are subject to vibration, moisture, and temperature extremes. Simulation results are combined with derating factors for:
- Ambient temperature (engine room vs. deck)
- Cable bundling (multiple cables in conduit)
- Installation method (free air vs. enclosed)
Cable Sections to Analyze
| Section | Expected Current | Notes |
|---|---|---|
| Solar Panel → MPPT | Varies with irradiance | Short runs, high current at peak |
| MPPT → DC Bus | MPPT output current | Medium runs, regulated current |
| DC Bus → Battery | Charge/discharge current | High current, critical path |
| DC Bus → Motor Controller | Load current | Longest run, highest current |
| Sensor/Control Circuits | < 1A | Low power, signal integrity important |
The operating point and sweep simulations below provide the current values needed to select appropriate gauges using standard marine wire sizing tables (in accordance with ABYC E-11 and ISO 10133:2012).
Note on Regulatory Standards: This vessel operates as an extra-low voltage system (not exceeding 50V AC or 120V DC), running at up to 60V DC only. Singapore’s maritime electrical standards such as IEC 60092-354:2020 RLV are not followed due to prohibitively expensive procurement costs and limited applicability to extra-low voltage vessels. The Electrical Installations Regulations under Singapore’s Electrical Act also do not explicitly address extra-low voltage systems. ISO 10133:2012 is referenced as the only publicly available edition, though it is one revision behind the current standard—the latest version is similarly cost-prohibitive to obtain. ABYC E-11 remains freely accessible and well-suited for small craft DC electrical systems.
Components
This section documents the key electrical components selected for the Roti Proa II electrical system and the rationale behind each choice.
Power Generation
The solar array consists of 8 panels configured across 2 MPPT arrays (panels in series × panels in parallel × array count).
Power Management
The power management system uses 0 MPPT charge controller(s) to regulate solar input to the DC bus.
Energy Storage
The energy storage system uses 0 battery cells (SP configuration) providing a total capacity of 0 Ah.
Battery:
| Parameter | Value |
|---|---|
| Chemistry | |
| Nominal Cell Voltage | V |
| Cell Voltage Range | V – V |
| Cell Capacity | Ah |
| Max Charge Current | A |
| Max Discharge Current | A |
| Cells in Series | |
| Cells in Parallel | |
| System Voltage Range | 0 V – 0 V |
| Total Pack Capacity | 0 Ah |
Propulsion
The propulsion system consists of 0 motor(s) with a combined maximum power of 0 W.
Sensors and Monitoring
The vessel uses a microcontroller-based sensor reading system (shown in the circuit diagram above) for monitoring:
Current Sensors
2× QNDBK1-21 Hall Effect Sensors
| Parameter | Value |
|---|---|
| Model | QNDBK1-21 |
| Current Rating | 100A (unidirectional) |
| Output Voltage | 5V |
| Quantity | 2 |
Sensor Placement:
| Sensor | Location | Measurement Purpose |
|---|---|---|
| MPPT 1 | Output of MPPT arrays (DC bus solar input) | Total solar panel power input |
| MPPT 2 | Before load (output after MPPT arrays + battery positive terminal) | Current the load is using |
Derived Calculations:
| Calculation | Formula | Interpretation |
|---|---|---|
| Battery Current | MPPT 1 − MPPT 2 | > 0: Battery charging · < 0: Battery discharging |
| Solar Input Current | MPPT 1 | Direct reading from solar array output |
| Load Current | MPPT 2 | Direct reading of current to propulsion/loads |
Monitoring Components
Signal Chain:
Hall Effect Sensors → ADS1115 (ADC) → I2C Level Shifter → ESP8266 (MCU) → Local Server (API)
| Component | Description |
|---|---|
| ADS1115 | 16-bit analog-to-digital converter (15-bit effective precision for unidirectional sensor output). Converts hall effect sensor voltage signals to digital values. |
| I2C Level Shifter | Shifts I2C signal levels between the ADS1115 and ESP8266 for safe communication. |
| ESP8266 | Microcontroller unit that reads ADC values via I2C and transmits data to the monitoring server via HTTP POST requests. |
| Local Server | Receives current data and calculates State of Charge (SoC) using coulomb counting. Provides pilot advisory interface. |
State of Charge Calculation:
The system calculates battery SoC using coulomb counting:
\[\text{SoC}(t) = \text{SoC}(t_0) + \frac{1}{C_{\text{rated}}} \int_{t_0}^{t} I(\tau) \, d\tau\]Where:
- $\text{SoC}(t)$ = State of Charge at time $t$
- $\text{SoC}(t_0)$ = Initial State of Charge
- $C_{\text{rated}}$ = Rated battery capacity (Ah)
- $I(\tau)$ = Battery current (positive = charging, negative = discharging)
Pilot Advisory System:
The monitoring server provides real-time feedback to the pilot including:
- Current battery SoC percentage
- Estimated time to full charge (when solar input exceeds load)
- Estimated time to depletion (when load exceeds solar input)
- Throttle setting recommendations to maintain safe operating margins
Safety Equipment
All fuses and circuit protection devices must be selected and placed in accordance with ABYC E-11 guidelines. Fuses should be installed as close to the power source as practical—within 180mm (7 inches) of the battery terminals for battery circuits, and at the source end of each branch circuit.
Cable sizing must be determined using the simulation results in the Circuit Configuration and Operating Point sections, selecting gauges that:
- Handle maximum expected current with appropriate safety margin
- Maintain voltage drop below 3% for critical circuits (propulsion, navigation)
- Account for derating factors (ambient temperature, bundling, installation method)
Circuit Configuration
Solar Panel & MPPT Setup
Configuration: 2× MPPT arrays in parallel.
Battery Setup
Battery chemistry: **
| Parameter | Value |
|---|---|
| Nominal Battery Voltage | V |
| Min Voltage | V |
| Max Voltage | V |
| Batteries in Series | |
| Batteries in Parallel | |
| System Voltage (series) | 0 V – 0 V |
| Max Charge Current | A |
| Max Discharge Current | A |
| Capacity | Ah |
| Initial SOC | 0% |
Load Setup
Operating Point
Steady-state operating point based on the circuit setup configuration.
DC Bus Summary
| Parameter | Value |
|---|---|
| DC Bus Voltage | 58.19 V |
| Total MPPT Output Current | 37.49 A |
| Battery Current (negative = discharging) | -30.54 A |
MPPT Outputs
| MPPT Array | Output Voltage (V) | Output Current (A) | Output Power (W) |
|---|---|---|---|
| Array 0 | 58.38 | 18.74 | 1094 |
| Array 1 | 58.38 | 18.74 | 1094 |
Solar Array Outputs
| Solar Array | Output Voltage (V) | Output Current (A) | Output Power (W) |
|---|---|---|---|
| Array 0 | 79.95 | 18.19 | 1454 |
| Array 1 | 80.05 | 18.21 | 1458 |
Battery State
| Parameter | Value |
|---|---|
| Battery Current (per string) | -30.54 A |
| Status | Disharging |
Load
| Load | Voltage (V) | Current (A) | Power (W) |
|---|---|---|---|
| load_torqeedo_cruise_4.0_positive | 56.83 | 0 | 0 |
Throttle Configuration
| Load | Throttle | |——|———-|
✓ No errors or warnings at this operating point.
Sweep: Throttle vs Electrical Response (No Solar)
Simulation sweeps throttle from 0% to 100% with no solar input, showing how the electrical system responds to varying motor load on battery power alone.
Voltage vs Throttle Input
Current vs Throttle Input
Power vs Throttle Input
Throttle Sweep Warnings (25) - Click to show/hide
| Throttle Input | Warning |
|---|---|
| 0.8 | Battery array is being over-discharged. Motor 0 has been restricted to 74.74% instead of 76.00% throttle level. |
| 0.8 | Battery array is being over-discharged. Motor 0 has been restricted to 74.74% instead of 77.00% throttle level. |
| 0.8 | Battery array is being over-discharged. Motor 0 has been restricted to 74.74% instead of 78.00% throttle level. |
| 0.8 | Battery array is being over-discharged. Motor 0 has been restricted to 74.74% instead of 79.00% throttle level. |
| 0.8 | Battery array is being over-discharged. Motor 0 has been restricted to 74.74% instead of 80.00% throttle level. |
| 0.8 | Battery array is being over-discharged. Motor 0 has been restricted to 74.74% instead of 81.00% throttle level. |
| 0.8 | Battery array is being over-discharged. Motor 0 has been restricted to 74.74% instead of 82.00% throttle level. |
| 0.8 | Battery array is being over-discharged. Motor 0 has been restricted to 74.74% instead of 83.00% throttle level. |
| 0.8 | Battery array is being over-discharged. Motor 0 has been restricted to 74.74% instead of 84.00% throttle level. |
| 0.9 | Battery array is being over-discharged. Motor 0 has been restricted to 74.74% instead of 85.00% throttle level. |
| 0.9 | Battery array is being over-discharged. Motor 0 has been restricted to 74.74% instead of 86.00% throttle level. |
| 0.9 | Battery array is being over-discharged. Motor 0 has been restricted to 74.74% instead of 87.00% throttle level. |
| 0.9 | Battery array is being over-discharged. Motor 0 has been restricted to 74.74% instead of 88.00% throttle level. |
| 0.9 | Battery array is being over-discharged. Motor 0 has been restricted to 74.74% instead of 89.00% throttle level. |
| 0.9 | Battery array is being over-discharged. Motor 0 has been restricted to 74.74% instead of 90.00% throttle level. |
| 0.9 | Battery array is being over-discharged. Motor 0 has been restricted to 74.74% instead of 91.00% throttle level. |
| 0.9 | Battery array is being over-discharged. Motor 0 has been restricted to 74.74% instead of 92.00% throttle level. |
| 0.9 | Battery array is being over-discharged. Motor 0 has been restricted to 74.74% instead of 93.00% throttle level. |
| 0.9 | Battery array is being over-discharged. Motor 0 has been restricted to 74.74% instead of 94.00% throttle level. |
| 1.0 | Battery array is being over-discharged. Motor 0 has been restricted to 74.74% instead of 95.00% throttle level. |
| 1.0 | Battery array is being over-discharged. Motor 0 has been restricted to 74.74% instead of 96.00% throttle level. |
| 1.0 | Battery array is being over-discharged. Motor 0 has been restricted to 74.74% instead of 97.00% throttle level. |
| 1.0 | Battery array is being over-discharged. Motor 0 has been restricted to 74.74% instead of 98.00% throttle level. |
| 1.0 | Battery array is being over-discharged. Motor 0 has been restricted to 74.74% instead of 99.00% throttle level. |
| 1.0 | Battery array is being over-discharged. Motor 0 has been restricted to 74.74% instead of 100.00% throttle level. |
Sweep: Panel Power vs Electrical Response (Full Throttle)
Simulation sweeps solar panel output from 0% to 100% at full throttle, showing how increasing solar contribution reduces battery discharge.
Voltage vs Panel Power
Current vs Panel Power
Power vs Panel Power
Panel Power Sweep Warnings (35) - Click to show/hide
At low solar power levels, the battery discharge current exceeds the configured maximum. The simulation automatically restricts motor throttle to protect the battery:
| Solar Power | Warning |
|---|---|
| 0.4 | Battery array is being over-discharged. Motor 0 has been restricted to 98.68% instead of 100.00% throttle level. |
| 0.3 | Battery array is being over-discharged. Motor 0 has been restricted to 98.00% instead of 100.00% throttle level. |
| 0.3 | Battery array is being over-discharged. Motor 0 has been restricted to 97.32% instead of 100.00% throttle level. |
| 0.3 | Battery array is being over-discharged. Motor 0 has been restricted to 96.64% instead of 100.00% throttle level. |
| 0.3 | Battery array is being over-discharged. Motor 0 has been restricted to 95.96% instead of 100.00% throttle level. |
| 0.3 | Battery array is being over-discharged. Motor 0 has been restricted to 95.27% instead of 100.00% throttle level. |
| 0.3 | Battery array is being over-discharged. Motor 0 has been restricted to 94.59% instead of 100.00% throttle level. |
| 0.3 | Battery array is being over-discharged. Motor 0 has been restricted to 93.91% instead of 100.00% throttle level. |
| 0.3 | Battery array is being over-discharged. Motor 0 has been restricted to 93.23% instead of 100.00% throttle level. |
| 0.3 | Battery array is being over-discharged. Motor 0 has been restricted to 92.55% instead of 100.00% throttle level. |
| 0.3 | Battery array is being over-discharged. Motor 0 has been restricted to 91.87% instead of 100.00% throttle level. |
| 0.2 | Battery array is being over-discharged. Motor 0 has been restricted to 91.18% instead of 100.00% throttle level. |
| 0.2 | Battery array is being over-discharged. Motor 0 has been restricted to 90.50% instead of 100.00% throttle level. |
| 0.2 | Battery array is being over-discharged. Motor 0 has been restricted to 89.82% instead of 100.00% throttle level. |
| 0.2 | Battery array is being over-discharged. Motor 0 has been restricted to 89.13% instead of 100.00% throttle level. |
| 0.2 | Battery array is being over-discharged. Motor 0 has been restricted to 88.45% instead of 100.00% throttle level. |
| 0.2 | Battery array is being over-discharged. Motor 0 has been restricted to 87.77% instead of 100.00% throttle level. |
| 0.2 | Battery array is being over-discharged. Motor 0 has been restricted to 87.08% instead of 100.00% throttle level. |
| 0.2 | Battery array is being over-discharged. Motor 0 has been restricted to 86.40% instead of 100.00% throttle level. |
| 0.2 | Battery array is being over-discharged. Motor 0 has been restricted to 85.72% instead of 100.00% throttle level. |
| 0.2 | Battery array is being over-discharged. Motor 0 has been restricted to 85.03% instead of 100.00% throttle level. |
| 0.1 | Battery array is being over-discharged. Motor 0 has been restricted to 84.35% instead of 100.00% throttle level. |
| 0.1 | Battery array is being over-discharged. Motor 0 has been restricted to 83.66% instead of 100.00% throttle level. |
| 0.1 | Battery array is being over-discharged. Motor 0 has been restricted to 82.98% instead of 100.00% throttle level. |
| 0.1 | Battery array is being over-discharged. Motor 0 has been restricted to 82.29% instead of 100.00% throttle level. |
| 0.1 | Battery array is being over-discharged. Motor 0 has been restricted to 81.61% instead of 100.00% throttle level. |
| 0.1 | Battery array is being over-discharged. Motor 0 has been restricted to 80.92% instead of 100.00% throttle level. |
| 0.1 | Battery array is being over-discharged. Motor 0 has been restricted to 80.23% instead of 100.00% throttle level. |
| 0.1 | Battery array is being over-discharged. Motor 0 has been restricted to 79.55% instead of 100.00% throttle level. |
| 0.1 | Battery array is being over-discharged. Motor 0 has been restricted to 78.86% instead of 100.00% throttle level. |
| 0.1 | Battery array is being over-discharged. Motor 0 has been restricted to 78.17% instead of 100.00% throttle level. |
| 0.0 | Battery array is being over-discharged. Motor 0 has been restricted to 77.49% instead of 100.00% throttle level. |
| 0.0 | Battery array is being over-discharged. Motor 0 has been restricted to 76.80% instead of 100.00% throttle level. |
| 0.0 | Battery array is being over-discharged. Motor 0 has been restricted to 76.11% instead of 100.00% throttle level. |
| 0.0 | Battery array is being over-discharged. Motor 0 has been restricted to 75.42% instead of 100.00% throttle level. |
Voyage Simulation
Voyage Profile:
Initial battery SOC: 0%
| Segment | Duration | Throttle | Solar Power | |———|———-|———-|————-|
Total voyage duration: 0 minutes (0 hrs 0 min)
Voltage vs Time
Current vs Time
Power vs Time
Battery Capacity vs Time
Voyage Warnings (295) - Click to show/hide
During the voyage, the battery discharge limit is exceeded at several points due to high throttle with limited or no solar input. The motor throttle is automatically restricted:
| Time (min) | Warning |
|---|---|
| 0 | Battery array is being over-discharged. Motor 0 has been restricted to 74.74% instead of 100.00% throttle level. |
| 0 | Battery array is being over-discharged. Motor 0 has been restricted to 74.74% instead of 100.00% throttle level. |
| 1 | Battery array is being over-discharged. Motor 0 has been restricted to 74.74% instead of 100.00% throttle level. |
| 1 | Battery array is being over-discharged. Motor 0 has been restricted to 74.55% instead of 100.00% throttle level. |
| 2 | Battery array is being over-discharged. Motor 0 has been restricted to 74.55% instead of 100.00% throttle level. |
| 2 | Battery array is being over-discharged. Motor 0 has been restricted to 74.37% instead of 100.00% throttle level. |
| 3 | Battery array is being over-discharged. Motor 0 has been restricted to 74.37% instead of 100.00% throttle level. |
| 3 | Battery array is being over-discharged. Motor 0 has been restricted to 74.18% instead of 100.00% throttle level. |
| 4 | Battery array is being over-discharged. Motor 0 has been restricted to 74.18% instead of 100.00% throttle level. |
| 4 | Battery array is being over-discharged. Motor 0 has been restricted to 74.00% instead of 100.00% throttle level. |
| 5 | Battery array is being over-discharged. Motor 0 has been restricted to 74.00% instead of 100.00% throttle level. |
| 5 | Battery array is being over-discharged. Motor 0 has been restricted to 73.82% instead of 100.00% throttle level. |
| 6 | Battery array is being over-discharged. Motor 0 has been restricted to 73.82% instead of 100.00% throttle level. |
| 6 | Battery array is being over-discharged. Motor 0 has been restricted to 73.63% instead of 100.00% throttle level. |
| 7 | Battery array is being over-discharged. Motor 0 has been restricted to 73.63% instead of 100.00% throttle level. |
| 7 | Battery array is being over-discharged. Motor 0 has been restricted to 73.45% instead of 100.00% throttle level. |
| 8 | Battery array is being over-discharged. Motor 0 has been restricted to 73.45% instead of 100.00% throttle level. |
| 8 | Battery array is being over-discharged. Motor 0 has been restricted to 73.26% instead of 100.00% throttle level. |
| 9 | Battery array is being over-discharged. Motor 0 has been restricted to 73.26% instead of 100.00% throttle level. |
| 9 | Battery array is being over-discharged. Motor 0 has been restricted to 73.08% instead of 100.00% throttle level. |
| 10 | Battery array is being over-discharged. Motor 0 has been restricted to 73.08% instead of 100.00% throttle level. |
| 10 | Battery array is being over-discharged. Motor 0 has been restricted to 72.90% instead of 100.00% throttle level. |
| 11 | Battery array is being over-discharged. Motor 0 has been restricted to 72.90% instead of 100.00% throttle level. |
| 11 | Battery array is being over-discharged. Motor 0 has been restricted to 72.71% instead of 100.00% throttle level. |
| 12 | Battery array is being over-discharged. Motor 0 has been restricted to 72.71% instead of 100.00% throttle level. |
| 12 | Battery array is being over-discharged. Motor 0 has been restricted to 72.53% instead of 100.00% throttle level. |
| 13 | Battery array is being over-discharged. Motor 0 has been restricted to 72.53% instead of 100.00% throttle level. |
| 13 | Battery array is being over-discharged. Motor 0 has been restricted to 72.34% instead of 100.00% throttle level. |
| 14 | Battery array is being over-discharged. Motor 0 has been restricted to 72.34% instead of 100.00% throttle level. |
| 14 | Battery array is being over-discharged. Motor 0 has been restricted to 72.16% instead of 100.00% throttle level. |
| 15 | Battery array is being over-discharged. Motor 0 has been restricted to 72.16% instead of 100.00% throttle level. |
| 15 | Battery array is being over-discharged. Motor 0 has been restricted to 71.97% instead of 100.00% throttle level. |
| 16 | Battery array is being over-discharged. Motor 0 has been restricted to 71.97% instead of 100.00% throttle level. |
| 16 | Battery array is being over-discharged. Motor 0 has been restricted to 71.79% instead of 100.00% throttle level. |
| 17 | Battery array is being over-discharged. Motor 0 has been restricted to 71.79% instead of 100.00% throttle level. |
| 17 | Battery array is being over-discharged. Motor 0 has been restricted to 71.61% instead of 100.00% throttle level. |
| 18 | Battery array is being over-discharged. Motor 0 has been restricted to 71.61% instead of 100.00% throttle level. |
| 18 | Battery array is being over-discharged. Motor 0 has been restricted to 71.42% instead of 100.00% throttle level. |
| 19 | Battery array is being over-discharged. Motor 0 has been restricted to 71.42% instead of 100.00% throttle level. |
| 19 | Battery array is being over-discharged. Motor 0 has been restricted to 71.24% instead of 100.00% throttle level. |
| 20 | Battery array is being over-discharged. Motor 0 has been restricted to 71.24% instead of 100.00% throttle level. |
| 20 | Battery array is being over-discharged. Motor 0 has been restricted to 71.05% instead of 100.00% throttle level. |
| 21 | Battery array is being over-discharged. Motor 0 has been restricted to 71.05% instead of 100.00% throttle level. |
| 21 | Battery array is being over-discharged. Motor 0 has been restricted to 70.87% instead of 100.00% throttle level. |
| 22 | Battery array is being over-discharged. Motor 0 has been restricted to 70.87% instead of 100.00% throttle level. |
| 22 | Battery array is being over-discharged. Motor 0 has been restricted to 70.68% instead of 100.00% throttle level. |
| 23 | Battery array is being over-discharged. Motor 0 has been restricted to 70.68% instead of 100.00% throttle level. |
| 23 | Battery array is being over-discharged. Motor 0 has been restricted to 70.50% instead of 100.00% throttle level. |
| 24 | Battery array is being over-discharged. Motor 0 has been restricted to 70.50% instead of 100.00% throttle level. |
| 24 | Battery array is being over-discharged. Motor 0 has been restricted to 70.32% instead of 100.00% throttle level. |
| 25 | Battery array is being over-discharged. Motor 0 has been restricted to 70.32% instead of 100.00% throttle level. |
| 128.7 | Battery is overcharged by 37.5221067201361 A |
| 129.0 | Battery is overcharged by 37.5221067201361 A |
| 129.0 | Battery is overcharged by 37.48505728913467 A |
| 130.0 | Battery is overcharged by 37.48505728913467 A |
| 130.0 | Battery is overcharged by 37.48505728913467 A |
| 131.0 | Battery is overcharged by 37.48505728913467 A |
| 131.0 | Battery is overcharged by 37.48505728913467 A |
| 132.0 | Battery is overcharged by 37.48505728913467 A |
| 132.0 | Battery is overcharged by 37.48505728913467 A |
| 133.0 | Battery is overcharged by 37.48505728913467 A |
| 133.0 | Battery is overcharged by 37.48505728913467 A |
| 134.0 | Battery is overcharged by 37.48505728913467 A |
| 134.0 | Battery is overcharged by 37.48505728913467 A |
| 135.0 | Battery is overcharged by 37.48505728913467 A |
| 135.0 | Battery is overcharged by 37.48505728913467 A |
| 136.0 | Battery is overcharged by 37.48505728913467 A |
| 136.0 | Battery is overcharged by 37.48505728913467 A |
| 137.0 | Battery is overcharged by 37.48505728913467 A |
| 137.0 | Battery is overcharged by 37.48505728913467 A |
| 138.0 | Battery is overcharged by 37.48505728913467 A |
| 138.0 | Battery is overcharged by 37.48505728913467 A |
| 139.0 | Battery is overcharged by 37.48505728913467 A |
| 139.0 | Battery is overcharged by 37.48505728913467 A |
| 140.0 | Battery is overcharged by 37.48505728913467 A |
| 140.0 | Battery is overcharged by 37.48505728913467 A |
| 141.0 | Battery is overcharged by 37.48505728913467 A |
| 141.0 | Battery is overcharged by 37.48505728913467 A |
| 142.0 | Battery is overcharged by 37.48505728913467 A |
| 142.0 | Battery is overcharged by 37.48505728913467 A |
| 143.0 | Battery is overcharged by 37.48505728913467 A |
| 143.0 | Battery is overcharged by 37.48505728913467 A |
| 144.0 | Battery is overcharged by 37.48505728913467 A |
| 144.0 | Battery is overcharged by 37.48505728913467 A |
| 145.0 | Battery is overcharged by 37.48505728913467 A |
| 145.0 | Battery is overcharged by 37.48505728913467 A |
| 146.0 | Battery is overcharged by 37.48505728913467 A |
| 146.0 | Battery is overcharged by 37.48505728913467 A |
| 147.0 | Battery is overcharged by 37.48505728913467 A |
| 147.0 | Battery is overcharged by 37.48505728913467 A |
| 148.0 | Battery is overcharged by 37.48505728913467 A |
| 148.0 | Battery is overcharged by 37.48505728913467 A |
| 149.0 | Battery is overcharged by 37.48505728913467 A |
| 149.0 | Battery is overcharged by 37.48505728913467 A |
| 150.0 | Battery is overcharged by 37.48505728913467 A |
| 150.0 | Battery is overcharged by 37.48505728913467 A |
| 151.0 | Battery is overcharged by 37.48505728913467 A |
| 151.0 | Battery is overcharged by 37.48505728913467 A |
| 152.0 | Battery is overcharged by 37.48505728913467 A |
| 152.0 | Battery is overcharged by 37.48505728913467 A |
| 153.0 | Battery is overcharged by 37.48505728913467 A |
| 153.0 | Battery is overcharged by 37.48505728913467 A |
| 154.0 | Battery is overcharged by 37.48505728913467 A |
| 154.0 | Battery is overcharged by 37.48505728913467 A |
| 155.0 | Battery is overcharged by 37.48505728913467 A |
| 155.0 | Battery is overcharged by 37.48505728913467 A |
| 156.0 | Battery is overcharged by 37.48505728913467 A |
| 156.0 | Battery is overcharged by 37.48505728913467 A |
| 157.0 | Battery is overcharged by 37.48505728913467 A |
| 157.0 | Battery is overcharged by 37.48505728913467 A |
| 158.0 | Battery is overcharged by 37.48505728913467 A |
| 158.0 | Battery is overcharged by 37.48505728913467 A |
| 159.0 | Battery is overcharged by 37.48505728913467 A |
| 159.0 | Battery is overcharged by 37.48505728913467 A |
| 160.0 | Battery is overcharged by 37.48505728913467 A |
| 160.0 | Battery is overcharged by 37.48505728913467 A |
| 161.0 | Battery is overcharged by 37.48505728913467 A |
| 161.0 | Battery is overcharged by 37.48505728913467 A |
| 162.0 | Battery is overcharged by 37.48505728913467 A |
| 162.0 | Battery is overcharged by 37.48505728913467 A |
| 163.0 | Battery is overcharged by 37.48505728913467 A |
| 163.0 | Battery is overcharged by 37.48505728913467 A |
| 164.0 | Battery is overcharged by 37.48505728913467 A |
| 164.0 | Battery is overcharged by 37.48505728913467 A |
| 165.0 | Battery is overcharged by 37.48505728913467 A |
| 165.0 | Battery is overcharged by 37.48505728913467 A |
| 166.0 | Battery is overcharged by 37.48505728913467 A |
| 166.0 | Battery is overcharged by 37.48505728913467 A |
| 167.0 | Battery is overcharged by 37.48505728913467 A |
| 167.0 | Battery is overcharged by 37.48505728913467 A |
| 168.0 | Battery is overcharged by 37.48505728913467 A |
| 168.0 | Battery is overcharged by 37.48505728913467 A |
| 169.0 | Battery is overcharged by 37.48505728913467 A |
| 169.0 | Battery is overcharged by 37.48505728913467 A |
| 170.0 | Battery is overcharged by 37.48505728913467 A |
| 170.0 | Battery is overcharged by 37.48505728913467 A |
| 171.0 | Battery is overcharged by 37.48505728913467 A |
| 171.0 | Battery is overcharged by 37.48505728913467 A |
| 172.0 | Battery is overcharged by 37.48505728913467 A |
| 172.0 | Battery is overcharged by 37.48505728913467 A |
| 173.0 | Battery is overcharged by 37.48505728913467 A |
| 173.0 | Battery is overcharged by 37.48505728913467 A |
| 174.0 | Battery is overcharged by 37.48505728913467 A |
| 174.0 | Battery is overcharged by 37.48505728913467 A |
| 175.0 | Battery is overcharged by 37.48505728913467 A |
| 175.0 | Battery is overcharged by 37.48505728913467 A |
| 176.0 | Battery is overcharged by 37.48505728913467 A |
| 176.0 | Battery is overcharged by 37.48505728913467 A |
| 177.0 | Battery is overcharged by 37.48505728913467 A |
| 177.0 | Battery is overcharged by 37.48505728913467 A |
| 178.0 | Battery is overcharged by 37.48505728913467 A |
| 178.0 | Battery is overcharged by 37.48505728913467 A |
| 179.0 | Battery is overcharged by 37.48505728913467 A |
| 179.0 | Battery is overcharged by 37.48505728913467 A |
| 180.0 | Battery is overcharged by 37.48505728913467 A |
| 180.0 | Battery is overcharged by 37.48505728913467 A |
| 181.0 | Battery is overcharged by 37.48505728913467 A |
| 181.0 | Battery is overcharged by 37.48505728913467 A |
| 182.0 | Battery is overcharged by 37.48505728913467 A |
| 182.0 | Battery is overcharged by 37.48505728913467 A |
| 183.0 | Battery is overcharged by 37.48505728913467 A |
| 183.0 | Battery is overcharged by 37.48505728913467 A |
| 184.0 | Battery is overcharged by 37.48505728913467 A |
| 184.0 | Battery is overcharged by 37.48505728913467 A |
| 185.0 | Battery is overcharged by 37.48505728913467 A |
| 185.0 | Battery is overcharged by 37.48505728913467 A |
| 186.0 | Battery is overcharged by 37.48505728913467 A |
| 186.0 | Battery is overcharged by 37.48505728913467 A |
| 187.0 | Battery is overcharged by 37.48505728913467 A |
| 187.0 | Battery is overcharged by 37.48505728913467 A |
| 188.0 | Battery is overcharged by 37.48505728913467 A |
| 188.0 | Battery is overcharged by 37.48505728913467 A |
| 189.0 | Battery is overcharged by 37.48505728913467 A |
| 189.0 | Battery is overcharged by 37.48505728913467 A |
| 190.0 | Battery is overcharged by 37.48505728913467 A |
| 190.0 | Battery is overcharged by 37.48505728913467 A |
| 191.0 | Battery is overcharged by 37.48505728913467 A |
| 191.0 | Battery is overcharged by 37.48505728913467 A |
| 192.0 | Battery is overcharged by 37.48505728913467 A |
| 192.0 | Battery is overcharged by 37.48505728913467 A |
| 193.0 | Battery is overcharged by 37.48505728913467 A |
| 193.0 | Battery is overcharged by 37.48505728913467 A |
| 194.0 | Battery is overcharged by 37.48505728913467 A |
| 194.0 | Battery is overcharged by 37.48505728913467 A |
| 195.0 | Battery is overcharged by 37.48505728913467 A |
| 195.0 | Battery is overcharged by 37.48505728913467 A |
| 196.0 | Battery is overcharged by 37.48505728913467 A |
| 196.0 | Battery is overcharged by 37.48505728913467 A |
| 197.0 | Battery is overcharged by 37.48505728913467 A |
| 197.0 | Battery is overcharged by 37.48505728913467 A |
| 198.0 | Battery is overcharged by 37.48505728913467 A |
| 198.0 | Battery is overcharged by 37.48505728913467 A |
| 199.0 | Battery is overcharged by 37.48505728913467 A |
| 199.0 | Battery is overcharged by 37.48505728913467 A |
| 200.0 | Battery is overcharged by 37.48505728913467 A |
| 200.0 | Battery is overcharged by 37.48505728913467 A |
| 201.0 | Battery is overcharged by 37.48505728913467 A |
| 201.0 | Battery is overcharged by 37.48505728913467 A |
| 202.0 | Battery is overcharged by 37.48505728913467 A |
| 202.0 | Battery is overcharged by 37.48505728913467 A |
| 203.0 | Battery is overcharged by 37.48505728913467 A |
| 203.0 | Battery is overcharged by 37.48505728913467 A |
| 204.0 | Battery is overcharged by 37.48505728913467 A |
| 204.0 | Battery is overcharged by 37.48505728913467 A |
| 205.0 | Battery is overcharged by 37.48505728913467 A |
| 205.0 | Battery is overcharged by 46.856321631870074 A |
| 206.0 | Battery is overcharged by 46.856321631870074 A |
| 206.0 | Battery is overcharged by 46.856321631870074 A |
| 207.0 | Battery is overcharged by 46.856321631870074 A |
| 207.0 | Battery is overcharged by 46.856321631870074 A |
| 208.0 | Battery is overcharged by 46.856321631870074 A |
| 208.0 | Battery is overcharged by 46.856321631870074 A |
| 209.0 | Battery is overcharged by 46.856321631870074 A |
| 209.0 | Battery is overcharged by 46.856321631870074 A |
| 210.0 | Battery is overcharged by 46.856321631870074 A |
| 210.0 | Battery is overcharged by 46.856321631870074 A |
| 211.0 | Battery is overcharged by 46.856321631870074 A |
| 211.0 | Battery is overcharged by 46.856321631870074 A |
| 212.0 | Battery is overcharged by 46.856321631870074 A |
| 212.0 | Battery is overcharged by 46.856321631870074 A |
| 213.0 | Battery is overcharged by 46.856321631870074 A |
| 213.0 | Battery is overcharged by 46.856321631870074 A |
| 214.0 | Battery is overcharged by 46.856321631870074 A |
| 214.0 | Battery is overcharged by 46.856321631870074 A |
| 215.0 | Battery is overcharged by 46.856321631870074 A |
| 215.0 | Battery is overcharged by 46.856321631870074 A |
| 216.0 | Battery is overcharged by 46.856321631870074 A |
| 216.0 | Battery is overcharged by 46.856321631870074 A |
| 217.0 | Battery is overcharged by 46.856321631870074 A |
| 217.0 | Battery is overcharged by 46.856321631870074 A |
| 218.0 | Battery is overcharged by 46.856321631870074 A |
| 218.0 | Battery is overcharged by 46.856321631870074 A |
| 219.0 | Battery is overcharged by 46.856321631870074 A |
| 219.0 | Battery is overcharged by 46.856321631870074 A |
| 220.0 | Battery is overcharged by 46.856321631870074 A |
| 220.0 | Battery is overcharged by 46.856321631870074 A |
| 221.0 | Battery is overcharged by 46.856321631870074 A |
| 221.0 | Battery is overcharged by 46.856321631870074 A |
| 222.0 | Battery is overcharged by 46.856321631870074 A |
| 222.0 | Battery is overcharged by 46.856321631870074 A |
| 223.0 | Battery is overcharged by 46.856321631870074 A |
| 223.0 | Battery is overcharged by 46.856321631870074 A |
| 224.0 | Battery is overcharged by 46.856321631870074 A |
| 224.0 | Battery is overcharged by 46.856321631870074 A |
| 225.0 | Battery is overcharged by 46.856321631870074 A |
| 225.0 | Battery is overcharged by 46.856321631870074 A |
| 226.0 | Battery is overcharged by 46.856321631870074 A |
| 226.0 | Battery is overcharged by 46.856321631870074 A |
| 227.0 | Battery is overcharged by 46.856321631870074 A |
| 227.0 | Battery is overcharged by 46.856321631870074 A |
| 228.0 | Battery is overcharged by 46.856321631870074 A |
| 228.0 | Battery is overcharged by 46.856321631870074 A |
| 229.0 | Battery is overcharged by 46.856321631870074 A |
| 229.0 | Battery is overcharged by 46.856321631870074 A |
| 230.0 | Battery is overcharged by 46.856321631870074 A |
| 230.0 | Battery is overcharged by 46.856321631870074 A |
| 231.0 | Battery is overcharged by 46.856321631870074 A |
| 231.0 | Battery is overcharged by 46.856321631870074 A |
| 232.0 | Battery is overcharged by 46.856321631870074 A |
| 232.0 | Battery is overcharged by 46.856321631870074 A |
| 233.0 | Battery is overcharged by 46.856321631870074 A |
| 233.0 | Battery is overcharged by 46.856321631870074 A |
| 234.0 | Battery is overcharged by 46.856321631870074 A |
| 234.0 | Battery is overcharged by 46.856321631870074 A |
| 235.0 | Battery is overcharged by 46.856321631870074 A |
| 235.0 | Battery is overcharged by 46.856321631870074 A |
| 236.0 | Battery is overcharged by 46.856321631870074 A |
| 236.0 | Battery is overcharged by 46.856321631870074 A |
| 237.0 | Battery is overcharged by 46.856321631870074 A |
| 237.0 | Battery is overcharged by 46.856321631870074 A |
| 238.0 | Battery is overcharged by 46.856321631870074 A |
| 238.0 | Battery is overcharged by 46.856321631870074 A |
| 239.0 | Battery is overcharged by 46.856321631870074 A |
| 239.0 | Battery is overcharged by 46.856321631870074 A |
| 240.0 | Battery is overcharged by 46.856321631870074 A |
| 240.0 | Battery is overcharged by 46.856321631870074 A |
| 241.0 | Battery is overcharged by 46.856321631870074 A |
| 241.0 | Battery is overcharged by 46.856321631870074 A |
| 242.0 | Battery is overcharged by 46.856321631870074 A |
| 242.0 | Battery is overcharged by 46.856321631870074 A |
| 243.0 | Battery is overcharged by 46.856321631870074 A |
| 243.0 | Battery is overcharged by 46.856321631870074 A |
| 244.0 | Battery is overcharged by 46.856321631870074 A |
| 244.0 | Battery is overcharged by 46.856321631870074 A |
| 245.0 | Battery is overcharged by 46.856321631870074 A |
| 245.0 | Battery is overcharged by 46.856321631870074 A |
| 246.0 | Battery is overcharged by 46.856321631870074 A |
| 246.0 | Battery is overcharged by 46.856321631870074 A |
| 247.0 | Battery is overcharged by 46.856321631870074 A |
| 247.0 | Battery is overcharged by 46.856321631870074 A |
| 248.0 | Battery is overcharged by 46.856321631870074 A |
| 248.0 | Battery is overcharged by 46.856321631870074 A |
| 249.0 | Battery is overcharged by 46.856321631870074 A |
| 249.0 | Battery is overcharged by 46.856321631870074 A |
| 250.0 | Battery is overcharged by 46.856321631870074 A |
| ← Back to RP2 Overview | View Design Specification → |